そんな中で2SC1815と2SA1015は入手性が良く、UNISONIC TECHNOLOGIES社からセカンドソースも出ている。東芝がディスコンにしても、当分は生き残るであろう。
あと、高価なマイカコンやスチコンも、そう長生きはしないだろう。代替となると、フィルムコンになるのだが、数ピコ単位のものは存在しない。ここは、温度補償特性の積層セラミックコンデンサを試してみよう。
これらのパーツで良いものができれば、まだまだ当分ディスクリートなアンプ作成を趣味にできる。
1815&1015の10パラだ!
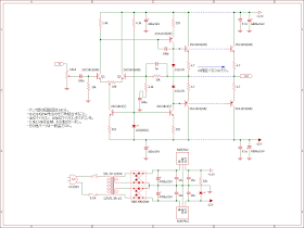
※位相補償用のコンデンサ、3.3pと100pを変更。ごく普通の差動入力+エミッタフォロアに、終段を1815&1015の10パラにした、オール1815&1015なヘッドホンアンプだ。
壮観だ
別アングル
結構大きい
ファーストインプレッションはとても良い。
しばらく常用して継続評価してみよう。
位相補償用のコンデンサは、やっぱりセラミックコンデンサはNGだ。温度補償特性であっても。
音声信号を通る箇所にセラミックコンデンサは止めた方が良い。
ポチっと押していただくと、僕のランキングが上がって創作意欲が湧いてくるんです(笑)
ご協力をお願いします m(_ _)m
☆にほんブログ村 電子工作
☆にほんブログ村 オーディオ



0 件のコメント:
コメントを投稿
記事の間違い指摘や質問等あればお気軽に。
また、本記事を参考にする場合は自己責任にて。