2015年3月22日日曜日

「修理おじさん」の2SC1815たった3石で作るヘッドホンアンプ(★★★★お勧め)

自作アンプ仲間の「修理おじさん」が非常に興味深いアンプを作成してるので、おじさんからの依頼もありシミュレーションで検証してみた。
測定条件は、入力が最大振幅1V(2Vpp)、負荷は32Ω(一般的なヘッドホンのインピーダンスを想定)としてある。


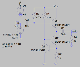
評価回路

たった3石のヘッドホンアンプ。下2つのトランジスタは定電流回路なので、実質的には2SC1815が1石のみのエミッタフォロア-電流増幅である。もちろん利得は1倍の0dBアンプだ。
入力に最大振幅1V(2Vpp)のサイン波を入れてみた。


出力も2Vpp

0dBアンプなため、出力も入力と同じ2Vppだ。
低電圧でしかも2SC1815を3石しか使ってないが、その波形はクリップも無くとても綺麗なものである。


周波数特性

高域に変なピークも無く、100MHz近くまでフラットに伸びている。素晴らしい。
2SC1815の素性の良さを感じられる。


歪率

Total Harmonic Distortion: 0.153966%(0.153945%)

高調波歪みは出ているが変なフロアは全く出ておらず、おそらく聴覚上で歪みを感じることはないと思われる。
もちろん、HiFiとかピュアオーディオと呼ばれるレベルの値では無いが、この手軽さとコストパフォーマンスを考えると、これは素晴らしい値と言える。


ポチっと押していただくと、僕のランキングが上がって創作意欲が湧いてくるんです(笑)
ご協力をお願いします m(_ _)m
☆にほんブログ村 電子工作
☆にほんブログ村 オーディオ

4 件のコメント:

  1. シミュレーション検証と記事記事UPありがとうございました。

    安心しました
    ケースに入れて暫く遊んでみます

    返信削除
    返信
    1. 修理おじさん、シミュレーション結果があまり正しくなくてすみませんでした。
      やっぱり実際に作ってみないと分からないですね。パーツの個体差あるし。
      それにしても1815の4石の回路は素晴らしいですね。あんな回路は初めて見ましたよ。感動しました、いやマジで。
      JJも作ってみようかと思ってます。1815が腐るほど手元にあるので(笑)

      削除
    2. おじさんの独創的な実装方法も凄いですね。驚きです。
      JJはもっぱらユニバーサル基板専門なので。。。

      削除
  2. リード付き部品だけではなく 2SC2712, 2SA1162でも配置、配線図付きでお願い致します。

    返信削除

記事の間違い指摘や質問等あればお気軽に。
また、本記事を参考にする場合は自己責任にて。